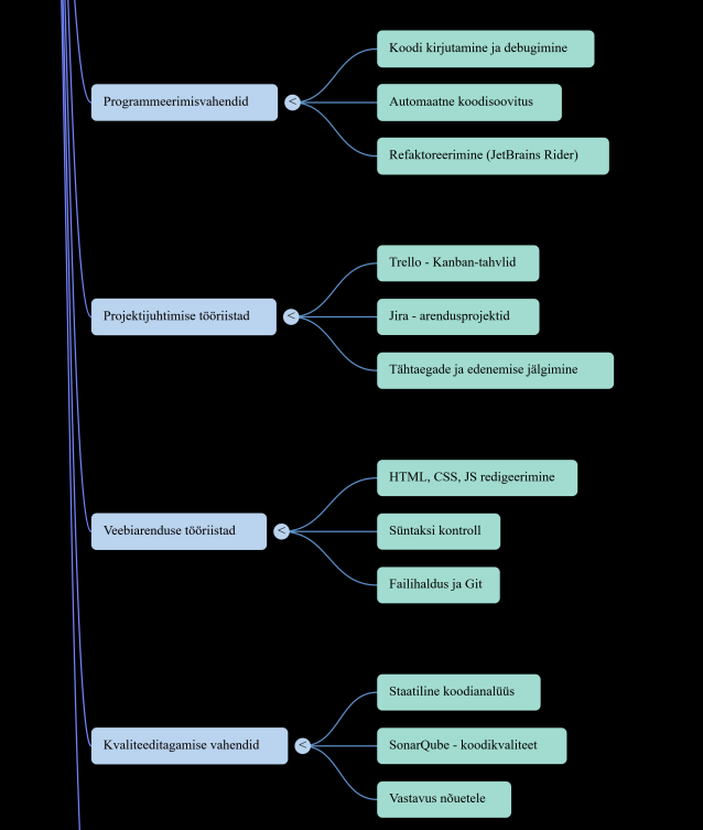
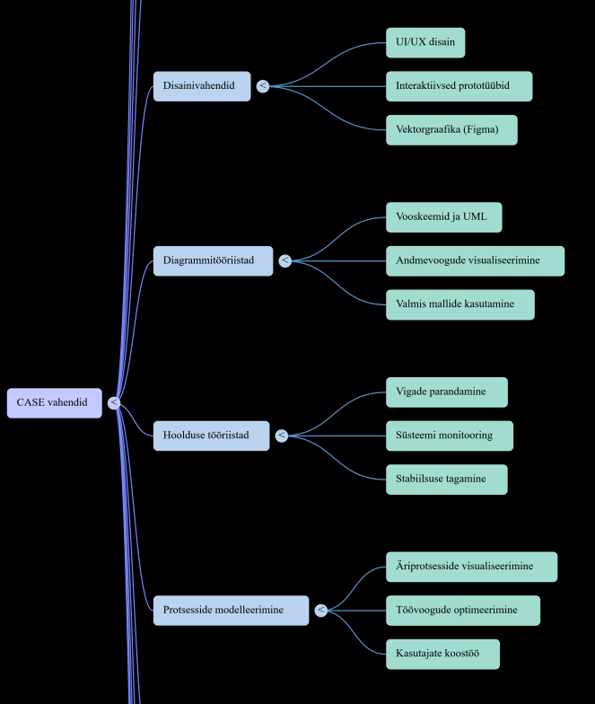
CASE-vahendite mõistekaart