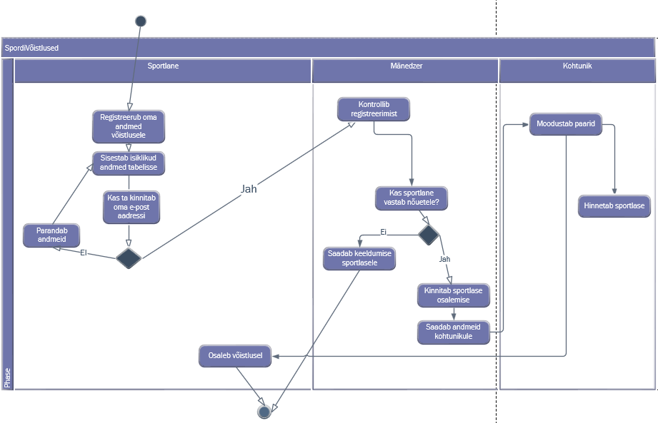
Seda kasutatakse üldiselt protsesside modelleerimiseks, kuid sellega saab näidata ka väiksemaid algoritme ja ülesande lahendamise samme.

Tegevusskeemi peamised osad
Algussõlm – väike must ring, mis näitab algoritmi algust. Sellest väljub tavaliselt üks voog.
Toiming – ümardatud nurkadega ristkülik, kuhu kirjutatakse tegevused või käsud, mida protsessis tehakse.
Voog – nool, mis ühendab toiminguid ja näitab liikumist ühest sammust järgmisesse. Tavaliselt siseneb toimingusse üks voog ja väljub samuti üks voog.
Otsustuspunkt – rombi kujuline element, kus tehakse valik. Sõltuvalt tingimusest valitakse erinev tegevuse suund. See on sarnane if-tingimusega.
Tegevuse lõpp – must täpp, mis näitab protsessi või algoritmi lõppu.
