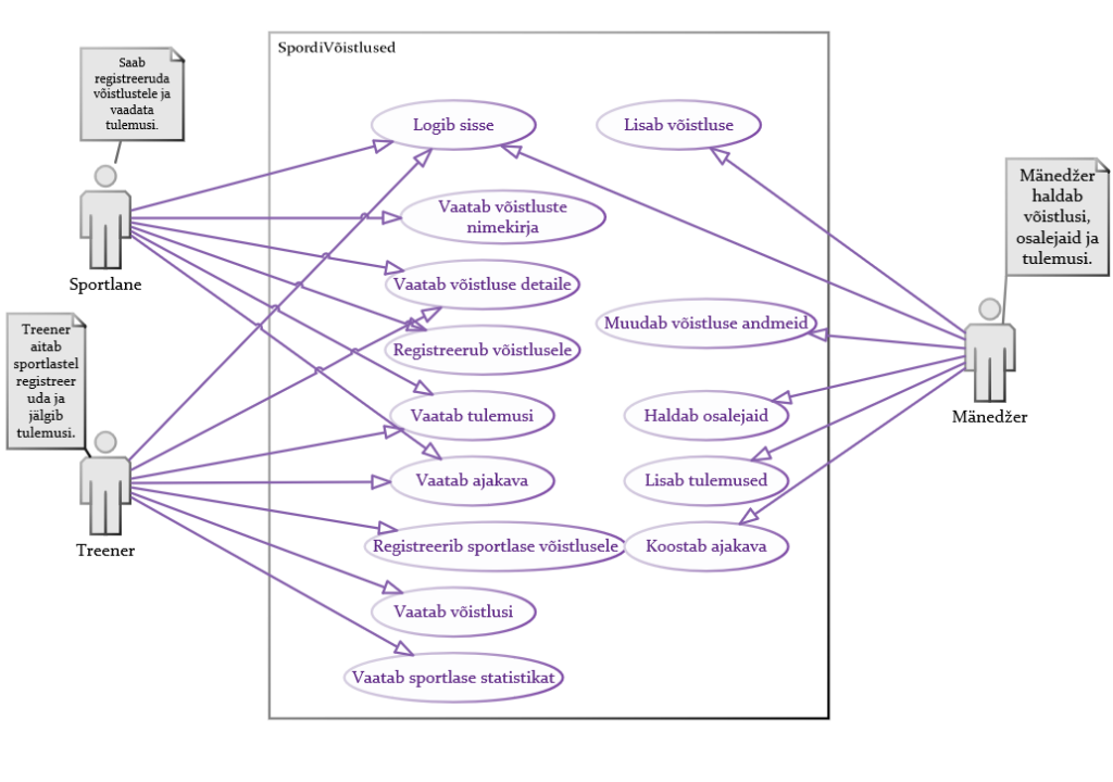
(use case diagram) – диаграмма, отражающая связь между экторами и прецедентами, описывает систему на концептутальном уровне.
Эктор (actor) – это множество логически связанных ролей, исполняемых при взаимодействии с прецедентами или сущностями.
Прецедент (use-case) – описание отдельного аспекта поведения системы с точки зрения пользователя.
Обозначения:
Графически эктор изображается “человечком “.
Прецеденты обозначаются внутри эллипса. Прецеденты и экторы соединяются с помощью линий или стрелок.
Направление стрелки показывает у кого запрашивается сервис/ услуга.
Visio

